{% asset_img slug [title] %}
k8s对外暴露服务方式
k8s集群向外部暴露服务的方式有三种: NodePort,LoadBalancer 和 Ingress。
NodePort 方式在服务变多的情况下会导致节点要开的端口越来越多,不好管理。 LoadBalancer 更适合结合云提供商的 LB 来使用。但是云供应商的LB是要收费的,要考虑成本问题。 Ingress 是 k8s 官方提供的用于对外暴露服务的方式。一般在云环境下是 LB + Ingress Controller 方式对外提供服务。
Service 虽然解决了服务发现和负载均衡的问题,但对外访问的时候,NodePort类型需要在外部搭建额外的负载均衡, 而LoadBalancer需要Kubernetes必须跑在支持的cloud provider上面。 Ingress就是为了解决这些限制的。
ingress
internet
|
[ Ingress ]
--|-----|--
[ Services ]
通常最外层流量先去到云厂商的LoadBalancer,然后路由到ingress controller。

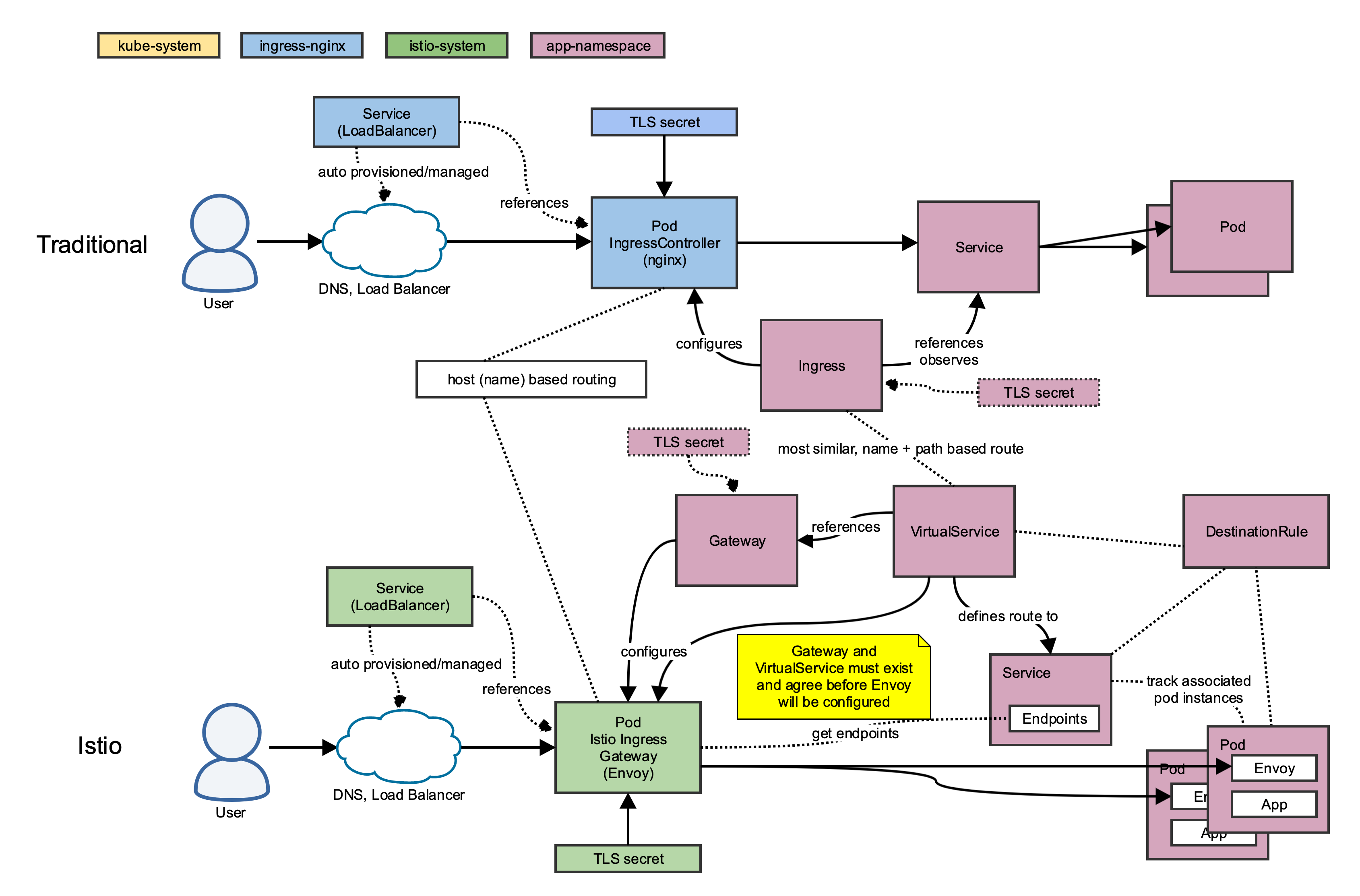
再贴一张istio服务网格下的对比。

Ingress一般会有三个组件:
- 反向代理负载均衡器
- Ingress
- Ingress Controller
反向代理负载均衡器
例如nginx。
Ingress
Ingress就是为进入集群的请求提供路由规则的集合。 Ingress可以给service提供集群外部访问的URL、负载均衡、SSL终止、HTTP路由等。 为了配置这些Ingress规则,集群管理员需要部署一个Ingress controller,它监听Ingress和service的变化,并根据规则配置负载均衡并提供访问入口。
Ingress Controller
Ingress Controller 通过不断地跟 kubernetes API 打交道,实时的感知后端 service、pod 等变化,比如新增和减少 pod,service 增加与减少等;当得到这些变化信息后,Ingress Controller 再结合下文的 Ingress 生成配置,然后更新反向代理负载均衡器,并刷新其配置,达到服务发现的作用。
一个ingress的例子
apiVersion: networking.k8s.io/v1beta1
kind: Ingress
metadata:
name: name-virtual-host-ingress
spec:
rules:
- host: foo.bar.com
http:
paths:
- backend:
serviceName: service1
servicePort: 80
- host: bar.foo.com
http:
paths:
- backend:
serviceName: service2
servicePort: 80
常见的ingress controller
Kubernetes Ingress Controller
实现:Go/Lua(nginx 是用 C 写的) 这是社区开发的控制器,它基于 nginx Web 服务器,并补充了一组用于实现额外功能的 Lua 插件。
NGINX Ingress Controller
实现:Go NGINX 的控制器具有很高的稳定性、持续的向后兼容性,且没有任何第三方模块。
Kong Ingress
Kong Ingress 的一个重要特性是它只能在一个环境中运行(而不支持跨命名空间)。这是一个颇有争议的话题:有些人认为这是一个缺点,因为必须为每个环境生成实例;而另一些人认为这是一个特殊特性,因为它是更高级别的隔离,控制器故障的影响仅限于其所在的环境。
Traefik
最初,这个代理是为微服务请求及其动态环境的路由而创建的,因此具有许多有用的功能:连续更新配置(不重新启动)、支持多种负载均衡算法、Web UI、指标导出、对各种服务的支持协议、REST API、Canary 版本等。 为了控制器的高可用性,你必须安装并连接其 Key-value store。
Istio Ingress
它是一个全面的服务网格解决方案——不仅可以管理所有传入的外部流量(作为 Ingress 控制器),还可以控制集群内部的所有流量。 Istio 将 Envoy 用作每种服务的辅助代理。